
Mathematics for Machine Learning 원서를 번역한 포스팅입니다. 영어 독해가 많이 부족합니다. 공부 목적으로 번역을 한것이므로 정확한 번역이 아니라는 점을 말씀드리고 싶습니다.
2. Linear Algebra
직관적인 개념을 공식화할 때, 가장 흔한 접근법은 기호들과 이 기호들을 다루는 규칙을 만드는 것입니다. 이는 대수학(algebra)로 알려져 있습니다. 선형 대수학(Linear algebra)는 벡터와 벡터를 조작하는 방법에 대한 공부입니다. 이 책에서 벡터는 x, y 와 같이 굵은 글씨로 나타냅니다.
벡터는 더해지고 스칼라로 곱해져 또 다른 벡터를 만듭니다. 벡터 덧셈과 스칼라 곱, 두 성질을 만족하면 벡터로 고려됩니다. 벡터의 예시를 살펴보겠습니다.
1. 기하학적인 벡터(Geometric vertors)

고등학생 때 배웠던 친숙한 벡터입니다. 기하학적인 벡터는 방향과 크기를 설명하기 위해 사용됩니다. 위 그림에서 두 벡터는 서로 더해져 또 다른 기하학적인 벡터를 만들어내고, 스칼라와 곱해져도 기하학적인 벡터입니다. 곱셈과 덧셈에 닫혀있으므로 벡터입니다.
2. 다항식(Poltnimal)

다항식도 벡터입니다. 두 다항식은 서로 더해져 다항식이 됩니다. 또한 스칼라로 곱해져도 다항식이 됩니다. 덧셈과 곱셈이 닫혀있으므로 벡터로 입니다. 기하학적인 벡터와 다항식의 차이점은 기하학적인 벡터는 그림이고, 다항식은 추상적인 개념입니다.
3. 오디오 신호(Audio signal)
오디오 신호도 벡터입니다. 오디오 신호는 숫자의 배열로 나타내집니다. 오디오 신호를 더하면 새로운 오디오 신호가 되고, 크기를 키워도 오디오 신호가 됩니다. 따라서 벡터입니다.
4. n차원의 튜플($R^n$ 공간에서의 실수)

$R^n$ 공간에 있는 요소들도 벡터입니다. 위 예시는 3차원 공간에 존재하는 3개의 숫자입니다. 3차원 공간에 존재하는 다른 3개의 숫자 b와 더해져도 a+b는 3차원 공간에 존재합니다. 그리고 스칼라와 곱해져도 3차원 공간에 존재합니다. 따라서 벡터입니다. n차원 튜플은 알고리즘을 구현할 때 편리한 계산을 도와주는 배열 연산에 활용합니다.
선형 대수학은 이러한 벡터 개념 사이의 유사성에 집중합니다. 벡터들을 서로 더하고 스칼라로 곱할 수 있습니다. 그리고 이 책에서는 n차원의 튜플에 집중합니다. 수학에서 중요한 개념은 닫힘(closure) 입니다. 벡터들을 서로 더하고 스칼라로 곱하여 만들어질 수 있는 공간을 벡터 공간(vector space)라고 합니다. 2.4절에서 배울 것입니다.
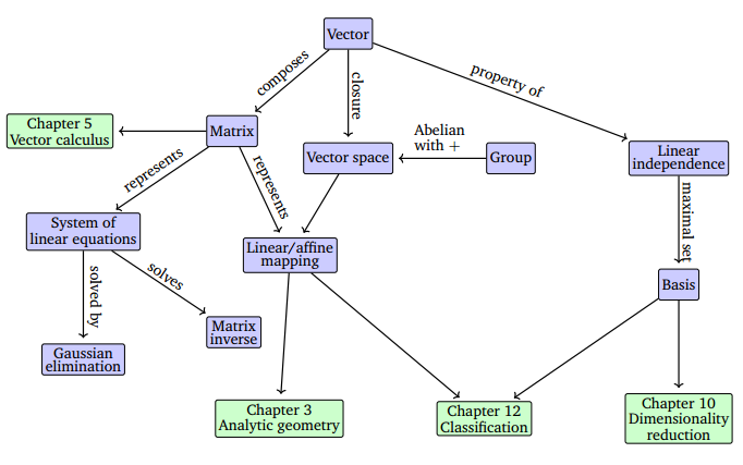
아래 그림은 이번 챕터에서 소개될 개념들을 요약한 그림입니다.

'수학 > 기타 정리' 카테고리의 다른 글
| [통계학] 최대 우도 추정법(Maximum Likelihood) (0) | 2021.03.13 |
|---|---|
| [MML] ch 2.3 연립 방정식의 해(Solving Systems of Linear Equation) - 1 (0) | 2021.03.13 |
| [MML] ch 2.2 행렬(Matrices) (0) | 2021.03.12 |
| [MML] 2.1 Systems of Linear Equations(연립 방정식) (0) | 2021.03.09 |
| [PRML] 1장 소개 (3) | 2021.01.15 |