반응형
여인권 교수님의 KMOOC 강의 <통계학의 이해 2>를 수강하면서 공부한 내용을 정리해보았습니다.
두 모집단 분산 비교
독립표본을 통해 두 정규 모집단의 분산을 비교하는 방법을 알아보겠습니다.
분산비에 대한 중심축량과 이를 바탕으로 한 분산비의 구간추정과 가설검정방법을 알아보겠습니다.
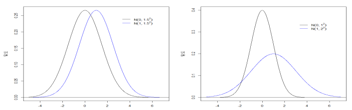
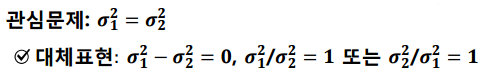
1. 정규 모집단으로 가정한 두 모집단
두 모집단의 표본은 독립이라고 가정하겠습니다.

평균이 다르고 분산이 같은 두 모집단과 평균이 다르고 분산도 다른 두 모집단의 모습입니다.

분산이 같은 경우에 하나의 기준으로 표본이 어느 모집단에 있을 확률이 높다고 판단할 수 있습니다.
하지만 분산이 다른 경우에는 두 개의 기준으로 표본이 어느 모집단에 있을 확률이 높은지 판단해야 합니다.
2. 점추정과 중심축량
분산이 다른 두 모집단의 관심문제는 다음과 같습니다.

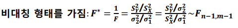
표본분산으로 모분산을 점추정하겠습니다.

중심축량은 다음과 같습니다.

중심축량은 자유도가 (m-1),(n-1)인 F 분포를 따릅니다.
F분포는 비대칭 형태를 갖습니다.
또한, 역수를 취할수 있습니다.

$F_{v1.v2}$ 분포의 형태는 다음과 같습니다.

3. 모분산 비에 대한 신뢰구간구하기

유의수준을 설정하고 점추정 값으로 분산비에 대한 신뢰구간을 구합니다.

편차비에 대한 신뢰구간도 구할 수 있습니다.

4. 모분산 비교 가설검정하기
다음과 같이 가설검정을 할 수 있습니다.
(1) 가설 설정

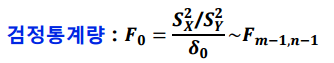
(2) 검정통계량 도출

(3) 유의수준에 따른 기각역 설정

5. 정리

반응형
'수학 > 기초 통계학' 카테고리의 다른 글
| [통계학] 두 모집단 비율 비교 - 가설검정방법, 대표본, 표본크기가 작은 경우 (0) | 2020.10.06 |
|---|---|
| [통계학] 32. 두 모집단 비율 비교 - 비율 차, 구간 추정, 신뢰 구간, 중심축량 (0) | 2020.10.05 |
| [통계학] 30. 대응 표본을 통해 모집단의 평균을 비교하는 방법 (0) | 2020.10.01 |
| [통계학] 29. 두 모집단 평균 비교 - 독립표본, 분산이 다른 경우 (0) | 2020.10.01 |
| [통계학] 29. 두 모집단 평균 비교 - 독립표본, 분산이 같은 경우 (0) | 2020.10.01 |